您好!欢迎来到湖北茶叶网,陆羽故里茶行业门户!
通行证 注册 | 登录 登录 登录 登录

湖北茶叶网,陆羽故里茶行业门户!

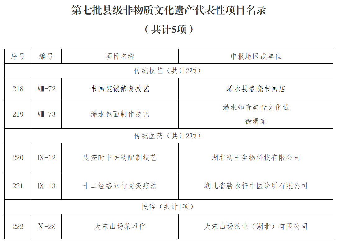
热烈祝贺浠水县非遗“大宋山场茶习俗”成功入选第七批县级非遗

2026-02-22 16:23:09| 发布者:hbtea| 查看:77| 评论:0| 收藏

(湖北茶叶网 消息)1月8日,浠水县文化和旅游局发布《关于浠水县第七批县级非物质文化遗产代表性项目名单的公示》,“大宋山场茶习俗” 成功入选,为湖北丰富的茶类非遗版图再添重要一员。

据悉,浠水古为蕲水,自唐代便是贡茶核心产区,北宋乾德三年(965年)朝廷在此设立榷茶制度,置石桥铺、洗马等茶场专营贡茶产销,“大宋山场茶习俗” 由此发端并传承千年。此次 “大宋山场茶习俗” 的入选,填补了鄂东宋代榷茶文化的非遗空白,进一步完善了湖北从唐至宋的茶史传承脉络。

该项目的入选不仅让千年山场茶俗获得正式保护,更将助力浠水龙凤山、绿杨乡等茶区推进茶旅融合,推动传统民俗与乡村振兴深度结合,让古老茶文化在新时代焕发新生机。


上一页:没有了 下一页:来凤县藤茶行业工会联合会正式成立!

相关阅读

最新评论

全部评论(0)

鄂ICP备2020015816号-2     鄂公网安备 42010502000479号